
『市場地区第二自治連合会』
横浜市鶴見区にある、『市場地区第二自治連合会』のホームページです。ここでは、連合会からのお知らせや、各所属町内会・自治会のイベントなどを発信していきます。
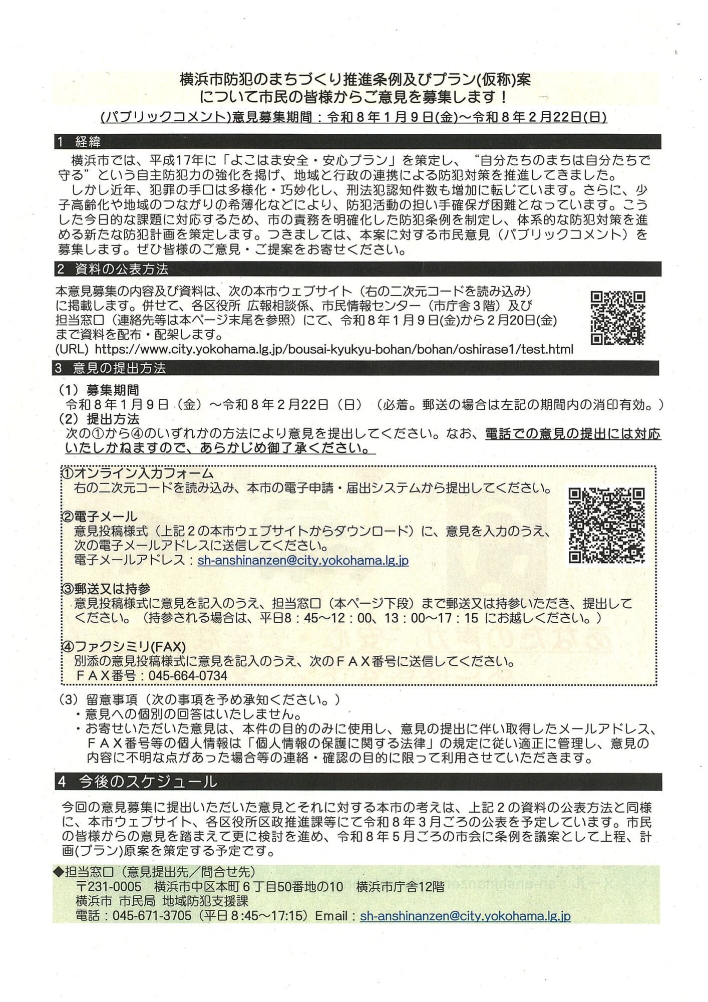
市場地区第二自治連合会とは
市場地区第二自治連合会は、6つの自治会・町内会から成る連合会です。世帯数は合計で6600余りです。
旧東海道の川崎から横浜への入り口に位置し、生麦へと続く場所にあります。かつては海が近く、海産物の市場が開かれていたことからついた地名です。埋め立てにより、現在は海岸線から遠くなり、魚市場の面影はありません。地域の中心をJR東海道線が通ります。

明治5年(1872年)に新橋・横浜間に日本の最初の鉄道が開通したさい、熊野神社がその路線上にあったため、現在の位置に移動したという記録が残っています。また、地域内には鉄道開業の翌年に開校した横浜市立市場小学校があり、2023年には創立150周年を迎えます。
近年、車体メーカー跡地に大規模集合住宅ができ、人口が一気に増大しました。市場小学校の児童数も1600名近くになり、全国でも有数のマンモス校となっています。それに伴いスーパーマーケット、電気量販店などの進出もあり、昔ながらの住宅や商店と混在型の地域です。
NEW 会長:星野隆さん

市場地区第二の皆さん、ヨコハマオールパークス自治会長の星野隆です。日頃より、自治連合会の活動にご協力頂き有難うございます。
中村前会長から会長職を引継ぎ、本年度より自治連合会の会長を務めさせて頂きます。
自治連合会の活動を5年間行ってきたなかで、3年間は会計職務を通して自治連合会の運営に携わって参りました。
大変未熟ではありますが、歴代の会長が築いた実績を引継ぎ、精一杯努めさせて頂きます。
市場第二の活動を活性化させて、住みよい町づくりに貢献して行きたく、皆さまのご協力をお願い致します。(2023年4月)
連合の活動
掲示板
市場地区第二自治連合会からのお知らせ
画像をクリックして拡大表示・ダウンロードも可能です
2026年3月
防災関係サイト
鶴見川流域の防災情報【ライブカメラ映像、洪水氾濫による浸水深さ等】
横浜市・鶴見区からのお知らせ
2026年3月
2026年2月
2026年1月
お知らせ
◎「ヨコハマオールパークス自治会」のページを更新いたしました(2026年3月)
◎「オーベル横浜鶴見自治会」のページを更新いたしました(2026年2月)
◎令和7年度(2025年度)定例会の案内
(開催日は、鶴見区自治連合定例会後の3労働日目)
- 4月23日(水)バードウッド鶴見
- 5月22日(木)オールパークス
- 6月24日(火)尻手
- 7月24日(木)元宮パークスホール、暑気払い開催
- ※8月は休会
- 9月25日(木)オーベル横浜
- 10月23日(木)市場上町
- 11月25日(火)バードウッド鶴見
- 12月24日(水)オールパークス、忘年会(外部会場)
- 1月22日(木)尻手、ミニ新年会
- 2月25日(水)元宮パークスホール
- 3月25日(水)オーベル横浜














































